我院八项教育研究课题被中国机械工业教育协会立项

发布时间: 2012-04-09 00:00 作者: 编辑 访问次数:

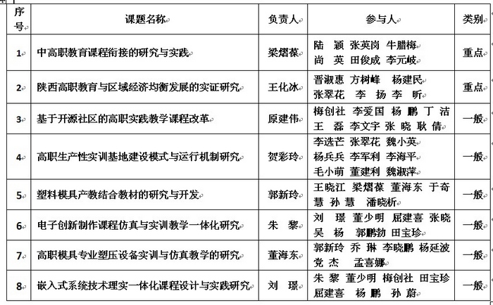
根据中国机械工业教育协会“关于公布机械行业2011年度职业教育研究立项课题的通知”(中机教协〔2011〕第24号文件),我院申报的8项课题全部获得立项。其中梁熠葆教授主持的“中高职教育课程衔接的研究与实践”和王化冰副教授主持的“陕西高职教育与区域经济均衡发展的实证研究”获批重点课题,其余6项为一般课题。

附立项课题一览表:

(科研处 王瑾 供稿/柴继红 编辑)